www.webx.dk Start page

OZ2CPU Radioamateur mainpage

Homemade electronics Stuff old and new

Temperature Logger I2C for Test Controller
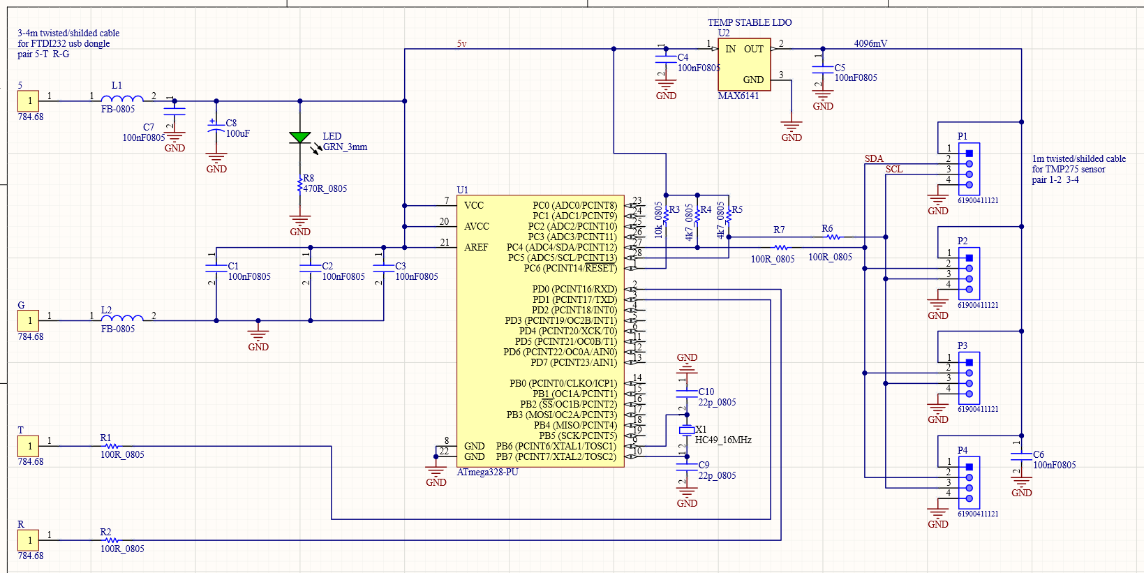
Foreword: 4-8 i2c temperature sensors TMP275 used in this example, are connected to an Arduino AVR Atmega328
Serial link 4 meters cable, USB ftdi 232 interface
Arduino code is a mix from HKJ analog example, and I2C temperature reader example
Read about Test Controller here : https://lygte-info.dk/project/TestControllerIntro%20UK.html
-----------------------------
PICTURES

Measurements added for case design
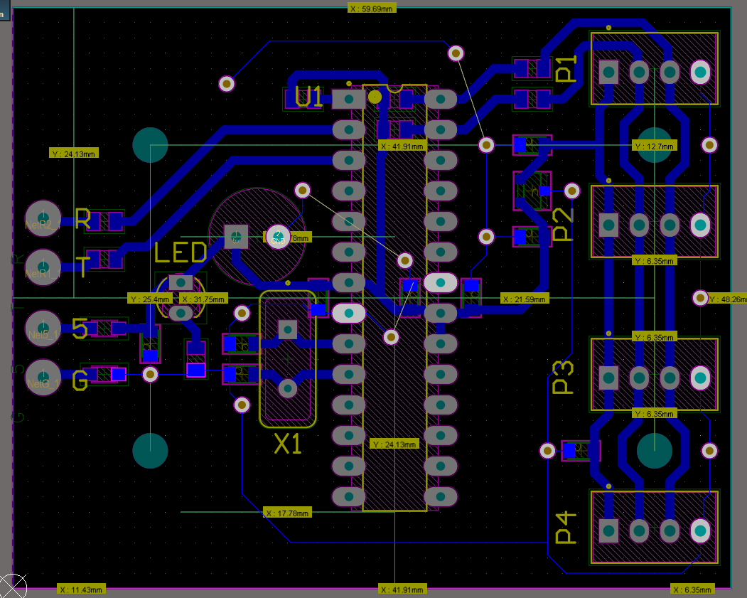
this is the layout made specially for CNC (gnd track will be removed in the CNC setup software)



TMP275 I2C sensor in SSOP-8 case

the milling design is made for ONE tool only, 0.8mm flat end milling bit, does it all, including cutting the pcb in one go.
this is how i make fast prototypes without the hazzle of tool change.

all tracks are on the bottom (remember to mirror in the CNC setup)

Top side, all "hot" holes are drilled a bit manually, with end stopped machine

Almost done soldering

Top side, all "vias" are hand soldered

case with pcb


I used STEP file from Altium to import into Fusion, for easier 3D case design.















While working on the shell design :-)

I used 0805 parts, easier for home milling pcb's and easier for home soldering
150 sec of recordings using Test Controller, added average a super nice math feature in Test Controller.

this usb FTDI-232 interface is actually an RS485, ic was blown, so i removed the ic, and made this into 5V level serial

cable mounted, a few vias are drilled out, good idea with 220 ohm in series with the serial
100 samples, ALL bits are exactly the SAME for 4 sensors, just taped together, AMAZING tracking
100 samples, with just one LSB change in the read out values
-----------------------------
FILES:
case-top.stl
usb_serial_case_BOTTOM.stl (THANKS DZL)
usb_serial_case_TOP.stl (THANKS DZL)
GerberJLC.zip Gerber files for Ordering for example JLC
GerberMill.zip Gerber files for CNC milling
HJK_Temp4.txt Driver for Test Controller
HKJ4_TMP275.ino Arduino Source code
https://www.thingiverse.com/thing:5201441 JST XHP 2.54 SHELL (THANKS DZL)
-----------------------------
non commercial usage information
Non-commercial means something is not primarily intended for, or directed towards, commercial advantage or monetary compensation by an individual or organisation.
Your use of someone else's work should not conflict with the legitimate interests of the creator of an artistic work.
-----------------------------
Thomas Scherrer OZ2CPU 2022
If you found this page usefull, why not consider donate a bit.. see my contact page please.