
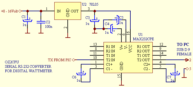
Her ses MAX232 monteret i en lille fortinnet blik kasse.

Diagrammet hvis nogle skulle få lyst til at lave denne lille ekstra ting.
Data hastigheden er 38400 Baud, 8 bit ASCII, Ingen paritet, 1 stopbit. også kaldet 38K4 8N1
De data der sendes lige efter powerop er:
oz2cpu dwm100
666-666-668-664-662
Første linje er mit call samt dwm der står for Digital WattMeter samt software version
Næste linje er de 5 frekvendsbånds kalibrerings tal, i denne rækkefølge: LF HF VHF UHF SHF.
Når wattmeteret er i en hvilken som helst måle skærm, udsendes alle 3 analoge målinger:
0098 0430 0690
Den første er RF power input A
Den næste er RF power input B
Den sidste er DC voltmeteret, efterfulgt af line feed og return (10 og 13)
Disse målinger bliver udsendt med variabel hastighed alt efter hvilken display delay setting man har valgt,
Eller hvis man er inde i setup menu:
Normal måleskærm, display delay sat til 2, giver serial opdatering = 16.5mS svare til 60 målinger / sek.
Normal måleskærm, display delay sat til 80, giver serial opdatering = 80mS svare til 12 målinger / sek.
menu setup skærm, giver serial opdatering = 7.5mS svare til 133 målinger / sek.
Tallet der bliver udsendt er AD converterens tal direkte inden der bliver regnet på dette.
Beregning af dBm tallet for input A eller B:
666 svarer til 0 dBm, dette tal fik man da wattmeteret blev tændt.
0098 - 666 = -568, ryk komma 1 plads til venstre. resultat -56.8dBm på Indgang A
0430 - 666 = -236, ryk komma 1 plads til venstre. resultat -23.6dBm på Indgang B
Beregning af DC spænding:
0690 * 2 = 1380, ryk komma 2 pladser til venstre. resultat 13.80 Volt DC på voltmeter indgangen.

Her ses MAX-232 boxen monteret med skærmede kabler.