www.webx.dk Start page
![]()
OZ2CPU Radioamateur mainpage
![]()
Homemade Radio Electronics
![]()
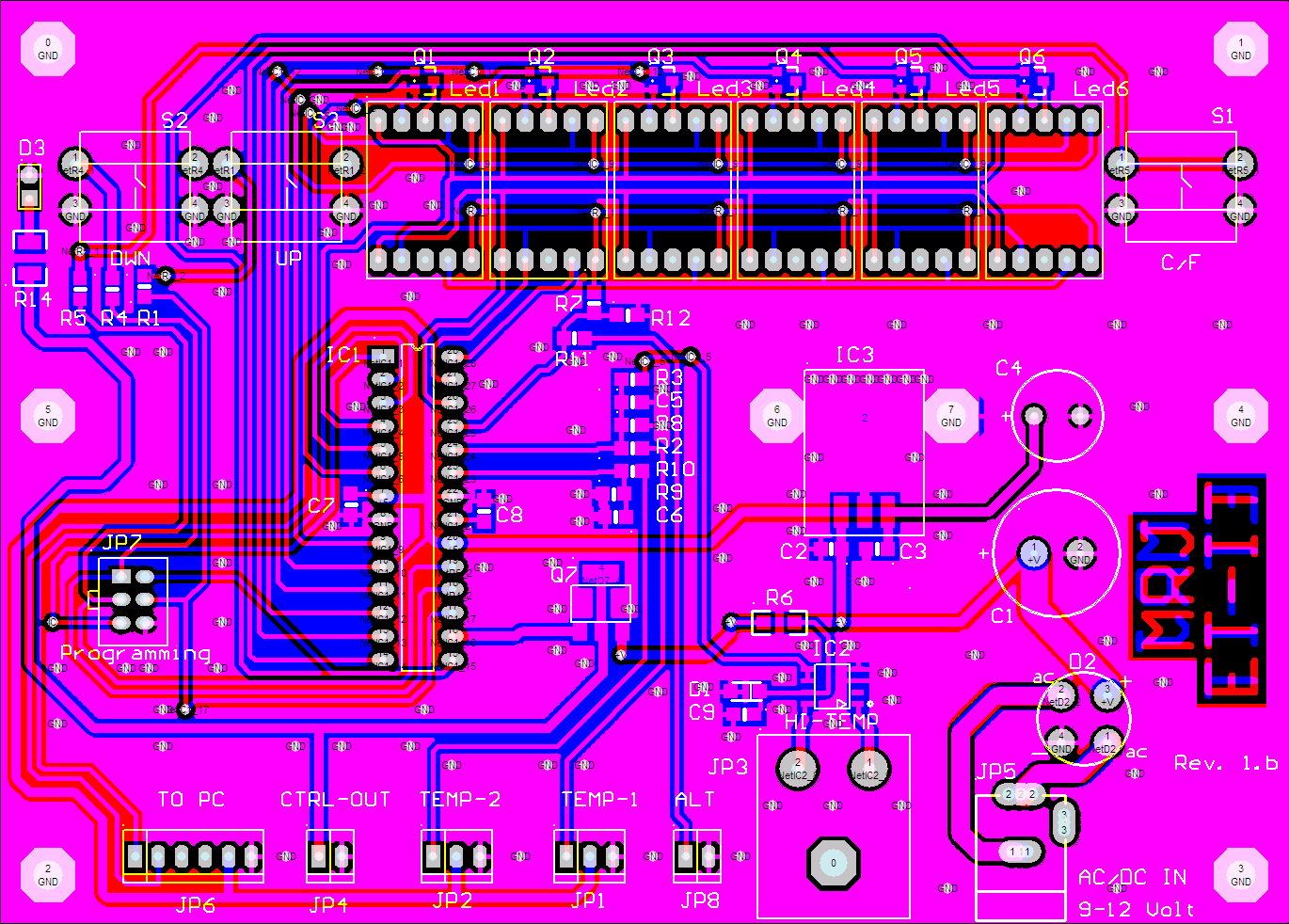
Atmel Mega88 Temperatur meter, Type K sensor, Heat set and regulator
This project is made together with MRJ (OZ2ELA)
Design goal: to make a good accurate temperature meter, with data logging output using serial port 19200 Baud 8N1
To be used to heat regulate all sorts of heaters/boilers and so on
Heater power on/off output 5V level, can drive external LED input mains relay to handle large scale owens
Display temperature using sensor type K, read out temperature and set on 6 digit LED display from 0 to 1000C
Resolution 1C, accuracy 1C
Celcius / Farenheit readout selectable

PCB layout small

Here is the board with all components mounted.
this page and this project is still under development, so come back again later.
PCB and parts and compleete units available via MRJ OZ2ELA at affordable prices.
Aug-Sep 2008, MRJ OZ2ELA and TTA OZ2CPU